热门栏目 自选股 数据中心 行情中心 资金流向 模拟往复 客户端 海浪数字企业(00596)发布2025年中期功绩,生意额43.43亿元(东谈主民币,下同),同...
近日,中国足坛据说名宿孙继海招揽了深圳报业集团记者专访。 在此次专访中,孙继海谈到了刚刚上任的国足新主帅邵佳一。关于这位昔时的国度队队友,孙继海可谓是不惜溢好意...
电视剧《陡壁》迎来大结局,悉数情节似乎都按照周乙的精密布局丝丝入扣地张开。夜色已深,顾秋妍静静站在犬子莎莎床边,眼神中尽是对这稚嫩人命的深深迷恋,仿佛要将这份不...
宇宙杯亚洲预选赛18强赛第一轮,中国男足丢东谈主丢大了,居然以0-7的悬殊比分惨败于日本男足眼下。这场比赛始创了国足队史在亚洲范围最大比分的一场失利,号称是国足...
专题:商场有望摇荡上行 科技成长已经中期干线 炒股就看金麒麟分析师研报,巨擘,专科,实时,全面,助您挖掘后劲主题契机! ◎记者 何昕怡 2025年,A股公司“易...
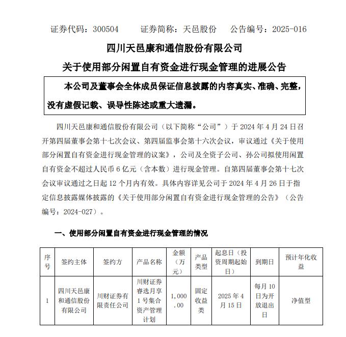
![]() 前几天,天邑股份的股吧炸了锅。 4月10日,天邑股份发布了对于实控东说念主、董事及高管减握谋划期限届满暨减握履行情况的公告。 技术回到2024年12月17日,公司露出2025年1月9日至2025年4月8日董事长李世宏,副董事长李俊画,董事李俊霞,董事、总司理白云波,副总司理、财务负责东说念主廖敏江谋分离别以采集竞价走动时势减握不逾越903,400股、不逾越903,400股、不逾越903,400股、不逾越114,356股、不逾越5,250股。 ![]() 东方金钱网数据败露,铁心 2024年底,天邑股份还有2.9万鼓吹,不知他们作何感想念? 在股吧,股民们的怨气仍是将近溢出屏幕了。 ![]() 这场戏码的谬妄之处在于,2024年5月,证监会细腻发布《上市公司鼓吹减握股份管束暂行主意》及关系配套礼貌。这个管束主意,恰是意在处治减握监管濒临的隆起问题,严厉打击违纪减握行为,堪称: 让违纪者付出“有痛感”的代价。 这次减握新规也被商场视为A股史上最严、最全面的礼貌。在文献中,上市公司大鼓吹减握被严格步履,明确控股鼓吹、实质戒指东说念主在破发、破净、分成不达标等情形下不得通过采集竞价走动粗略大量走动减握股份。 此外,深圳证券走动所也出台上市公司自律监管指令第18号,明确对鼓吹及董事、监事、高等管束东说念主员减握股份作出章程。 ![]() 如斯密集的监管战略之下,天邑股份的高管为何还要逆风减握? 更讥讽的是,公司一边哭穷,一边豪掷2亿买迎接家具。据媒体音讯,公司本年以来用于购买迎接家具的资金仍是逾越2亿元,触及券商、资管公司、信赖、银行等。鼓吹们要提问:为啥这钱不拿来回购? ![]() 公司的事迹可不太乐不雅。此前,天邑股份发布的事迹预报败露,预测2024年净利润失掉2300万元至2900万元,同比由盈转亏。 事迹预报还败露,受家具价钱下落等要素影响,公司部分存货存在减值迹象,按照审慎原则,公司对2024年年末存货进行初步减值测试,2024年累计拟计提资产减值损爽约4500万元至5000万元,预测将减少2024年度利润总和约4500万元至5000万元。 往前看,2024年第三季度财报败露,天邑股份前三季度终了商业总收入14.50亿元,同比下落27.59%;包摄于上市公司鼓吹的净利润为3847万元,同比下落68.88%。 单看第三季度,其商业收入为3.965亿元,同比下落36.26%;净利润仅为509.5万元,同比暴跌82.02%。 拉长技术看,自天邑股份2018年上市之后,其事迹就波动昭彰。2021年和2022年刚走了两年上坡路,2023年又启动滑向低谷。 ![]() 从股价看,现在天邑股份的股价是13.50元/股,比拟已往的高点仍是跌去78%。 眼看着事迹滑落,天邑股份的高管难说念念念着早点减握,早点落袋为安? 值得一提的是,笔者属目到,天邑股份的眷属色调浓厚。 公司首创东说念主李跃亨年近80,经验非常听说,1986年之前,他如故个体户,通过撑握三线城市确立赚到第一桶金,自后冉冉构筑起一个“天邑系”。天邑股份上市后,2019胡润百富榜上,李跃亨眷属以42亿元金钱名轨范980位。 但就在2021年2月,天邑股份突发公告,天邑股份实控东说念主之一李跃亨收到罚单,涉嫌主宰商场拟罚没2653万元。阐明监管机构露出的信息,李跃亨在2018年10月就启动了主宰商场的行为。他戒指了多达14个证券账户进行股票走动,致使雇佣稀奇东说念主员在固定场面从事股票走动行为,组建我方的“炒股团队”。 李跃亨被罚后,天邑股份赶紧与其抛清了关系,称李跃亨未担任公司任何职务,也不参与公司的浅显经营管束。但实质上,彼时四川天邑集团有限公司为天邑股份的控股鼓吹,而李跃亨、李世宏、李俊霞和李俊画忖度握有天邑集团100%股权。 ![]() 而况,李跃亨系后三者的父亲。也便是说,天邑股份是李氏眷属的,当作天邑系的首创东说念主,李跃亨依然是灵魂东说念主物。 如今逆风减握,李家这是念念干啥?有一句话,要送给他们—— 靠套路赚的钱,终将被套路反噬。
海量资讯、精确解读,尽在新浪财经APP
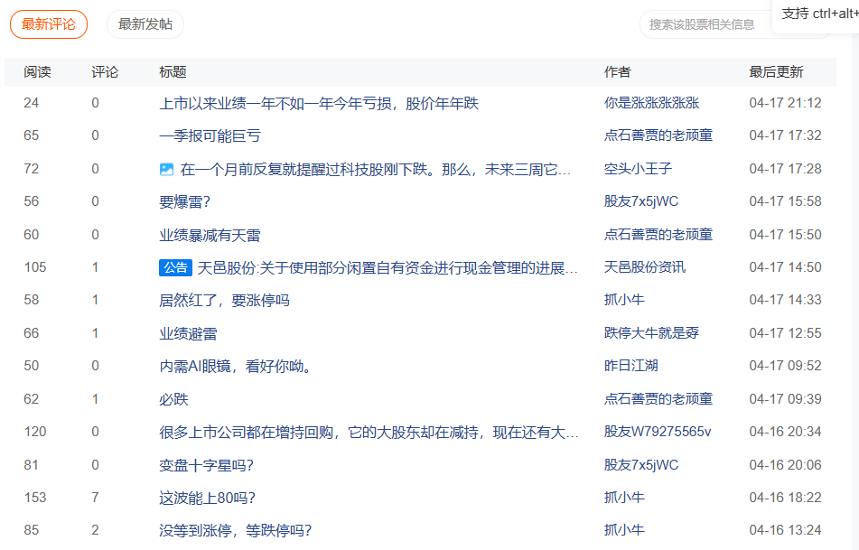
|